未填写患者信息
HAS-BLED出血风险评分

用于评估抗凝治疗患者的出血风险

HAS-BLED评分:
0 分
出血风险:
低出血风险
治疗建议:
可以安全使用抗凝治疗
临床意义:
  • 0-2分: 低出血风险,可以安全使用抗凝治疗
  • 3分: 中等出血风险,谨慎使用抗凝治疗,密切监测
  • ≥4分: 高出血风险,需要仔细评估抗凝治疗的获益/风险比
注意事项:
  • HAS-BLED评分不应作为拒绝抗凝治疗的理由
  • 高评分患者应识别和纠正可逆转的出血危险因素
  • 对于高危患者,需要更频繁的监测和随访
  • 肝功能损害:慢性肝脏疾病如肝硬化或生化指标异常,胆红素超过正常上限2倍并且天冬氨酸转氨酶/丙氨酸转氨酶超过正常上限3倍
  • 出血性脑卒中:突发中枢神经系统功能缺陷,由神经科医生诊断,持续超过24h
  • 出血:指除外出血性脑卒中,任何需要治疗的出血和(或)引起血红蛋白降低2 g/L和(或)出血的诱因,如出血体质、贫血等
  • 不稳定INR:INR值易变/偏高或达不到治疗范围(如<60%)
凝血功能参考图表
手术及椎管内麻醉对凝血的要求

手术及椎管内麻醉对凝血的要求

抗凝血酶药

抗凝血酶药

抗血小板药/纤溶药物/中草药

抗血小板药/纤溶药物/中草药

常见血液病术前准备要求

常见血液病术前准备要求

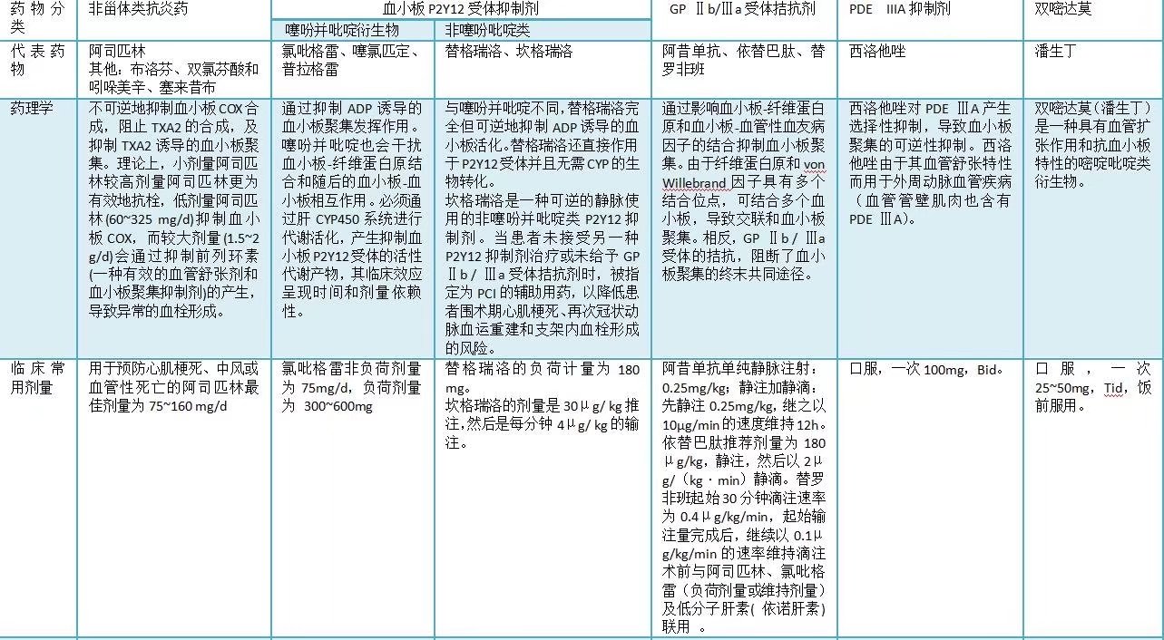
抗血小板药物(1)

抗血小板药物(1)

抗血小板药物(2)

抗血小板药物(2)

普通肝素

普通肝素

低分子肝素

低分子肝素

华法林

华法林

抗凝药(1)

抗凝药(1)

抗凝药(2)

抗凝药(2)

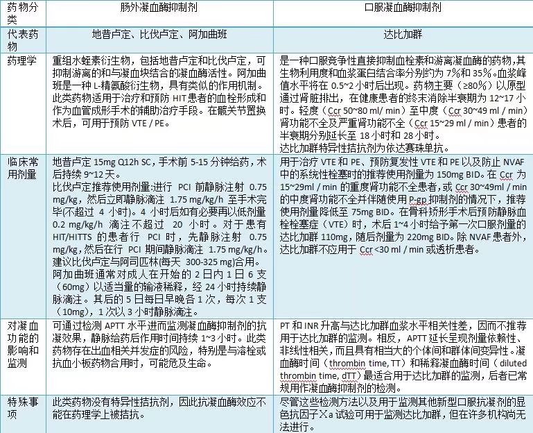
凝血酶抑制剂

凝血酶抑制剂

外源性纤溶酶原激活物

外源性纤溶酶原激活物